Hướng dẫn sử dụng camera hội nghị Yealink UVC86
Yealink UVC86 là camera kép 4K cho các phòng vừa và lớn với màn hình hoàn hảo. Với camera kép 4K tích hợp và một loạt các tính năng do AI điều khiển, bao gồm tự động đóng khung, theo dõi người nói và theo dõi người thuyết trình, UVC86 tiếp thêm sức mạnh cho không gian cuộc họp của bạn bằng cách tái tạo chính xác từng khoảnh khắc và chi tiết. Bao phủ trường nhìn rộng 90° bằng chảo cơ học, UVC86 nghiêng lên và xuống dễ dàng thông qua điều khiển từ xa hoặc phần mềm plug-in điều khiển máy ảnh Yealink, mang lại sự cộng tác hiệu quả hơn. Trong bài viết dưới đây, chúng tôi hướng dẫn sử dụng camera hội nghị hội nghị Yealink UVC86 chi tiết nhất từ A-Z.
Nội dung gói Yealink UVC86

Lưu ý:
- Cáp USB trong gói sản phẩm đơn UVC86 dài 7m và 2,5m trong gói sản phẩm UVC86.
- Trước khi bạn bắt đầu, vui lòng sử dụng phần mềm Yealink Room Connect để hiệu chuẩn ống kính.
- Chúng tôi khuyên bạn nên sử dụng các phụ kiện do Yealink cung cấp hoặc chấp thuận. Việc sử dụng các phụ kiện của bên thứ ba không được phê duyệt có thể dẫn đến hiệu suất kém.
Cài đặt camera hội nghị truyền hình Yealink UVC86
1. Đặt trên bề mặt phẳng
Bạn có thể đặt Yealink UVC86 trên bàn hội nghị và đảm bảo rằng góc nghiêng của UVC86 không quá 5 độ để đảm bảo hoạt động tốt.
2. Gắn trên đầu màn hình
Chọn phương pháp lắp đặt sau khi độ dày của TV từ 0mm đến 50mm.

Chọn phương pháp lắp đặt sau khi độ dày của TV từ 50mm đến 150mm.

3. Gắn trên tường
Chiều cao khuyến nghị là 1,55m-1,85m so với mặt đất.

4. Gắn trên trần nhà

5. Gắn vào Giá treo TV2
Bạn cần mua TV Mount2 riêng biệt.

Hướng dẫn về giao diện phần cứng

| No. | Item | mô tả |
|---|---|---|
| 1 | Cổng VCH | Trong hệ thống MVC, kết nối với thiết bị âm thanh (ví dụ: VCM34). Trong hệ thống hội nghị truyền hình, hãy kết nối với điểm cuối (ví dụ: MeetingEye 800). |
| 2 | DC48V | Kết nối với bộ đổi nguồn. |
| 3 | Cổng PC | Kết nối với PC làm đầu ra video. |
| 4 | HDMI đầu ra | Trong hệ thống hội nghị truyền hình, kết nối để chia sẻ nội dung hoặc hình ảnh camera. |
| 5 | Line in | Kết nối với thiết bị đầu vào âm thanh bằng cáp âm thanh (3,5 mm). |
| 6 | Reset | Reset UVC86 về mặc định ban đầu. |
| 7 | Khe bảo mật | Kết nối cáp bảo mật đa năng với UVC86 để bạn có thể khóa UVC86. |
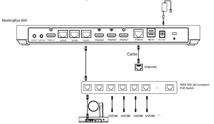
Cách kết nối Yealink UVC86
1. Kết nối với PC

Kết nối với hệ thống hội nghị truyền hình:

Hướng dẫn chỉ báo LED
Đèn báo LED trên UVC86:
| Trạng thái đèn LED | Mô tả |
|---|---|
| Off | UVC86 đã tắt nguồn. |
| Solid green (Màu xanh lá cây đặc) | UVC86 đang hoạt động. |
| Solid red (Màu đỏ đặc) | UVC86 đang ở chế độ ngủ |
| Flashing orange (Nhấp nháy màu cam) | UVC86 đang nâng cấp chương trình cơ sở. |
| Flashing red (Nhấp nháy màu đỏ) | UVC86 đang ở chế độ khôi phục. |
Hướng dẫn điều khiển từ xa VCR20

| No. | Item | Mô tả |
|---|---|---|
| 1 | Phím Chế độ Theo dõi | Nhấn và giữ phím Chế độ theo dõi để chuyển đổi giữa các khung tự động, theo dõi loa hoặc tắt. |
| 2 | Phím tắt tiếng | Tắt tiếng hoặc bật tiếng micrô. |
| 3 | Phím điều hướng | Xoay và nghiêng máy ảnh để điều chỉnh góc nhìn. |
| 4 | Bánh xe cuộn | – Cuộn lên để phóng to máy ảnh. – Cuộn xuống để thu nhỏ máy ảnh. |
| 5 | Khóa cài đặt trước | – Nhấn và giữ phím số để thêm / cập nhật vị trí đặt trước. – Nhấn nhanh phím số để áp dụng vị trí đặt trước. |
| 6 | Nút âm lượng | Điều chỉnh âm lượng. |



